国内首个省级新型储能标委会成立,秘书处落户国创中心
近日,经广东省市场监督管理局批准,广东省新型储能标准化技术委员会(以下简称“标委会”)正式成立。该标委会为国内首个省级新型储能标准化技术委员会。
国家新型储能创新中心(以下简称“国创中心”)作为标委会的核心支撑平台,依托运营主体广东新型储能国家研究院有限公司,正式获批承担标委会秘书处工作。
国创中心将负责支撑标委会日常运行与标准体系建设,以此开启广东储能产业标准化发展新局。


广东省市场监督局关于批准成立
广东省新型储能标准化技术委员会(第一届)的通告(图片截取)
汇聚行业智囊,凝聚产业合力
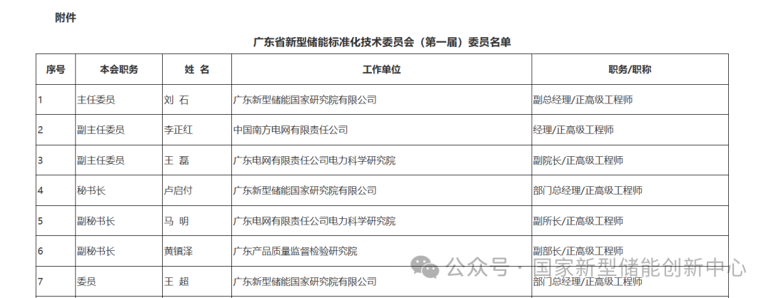
本届标委会由广东省能源局统筹指导,汇聚55名行业权威专家,国创中心首席科学家、副总经理刘石担任主任委员、国创中心检测认证中心总经理卢启付担任秘书长。
委员单位涵盖电网企业、科研院所、重点高校、专业检测机构及产业链领军企业,业务覆盖储能技术研发、装备制造、系统集成、检测认证、安全规范、标准制定等全产业链环节,为广东新型储能高质量发展筑牢顶层技术支撑、凝聚产业协同合力。
锚定四大任务,赋能产业升级
作为新型储能领域全国唯一的国家制造业创新中心,国创中心依托标委会,肩负起全省新型储能标准化建设重大使命,聚焦开展以下四大任务:
1筑牢安全底线
加快补齐系统安全、消防、运维等标准短板,建立健全安全标准体系,全方位守护储能电站的全生命周期安全。
2统一技术口径
破解接口不兼容、检测无依据、验收无标准等行业痛点,通过统一技术规范,有效降低产业链协同成本,全面提升产业整体效率。
3引领技术升级
推动新技术、新工艺、新装备快速标准化,以标准为引擎,加速创新成果落地转化,助力产业迭代升级。
4提升国际竞争力
积极对接并参与国际标准制定,打通国内外标准互认壁垒,助力广东储能产品“走出去、立得住、叫得响”。
下一步,国创中心将携手全体标委会委员与产业链企业,依托国家级平台共建“标准生态圈”,以高标准推动新型储能产业向高质量跨越。
标委会成立大会及首批标准征集工作即将启动,敬请关注后续动态,与我们共赴储能产业新未来!
来源丨国创中心
-
哥伦比亚正式发布储能并网新政!储能全面纳入国家电力系统规则
哥伦比亚政府正式颁布0393 号法令,确立了储能系统(ESS)接入 国家互联电网系统(SIN)以及非互联孤立区域(ZNI)的公共政策指导原则。该法令明确储能部署标准,允许储能参与电力市场交易,并建立收益补偿制度;政策出台背景是该国波动性可再生能源渗透率持续提升。
넶0 2026-04-22 -
山西投运独立储能电站25座 总容量超过300万千瓦
4月14日,山西临汾220千伏儒安20万千瓦/40万千瓦时独立储能电站提前5个月建成投运,至此,山西省正式运营的独立储能电站达到25座,总容量突破300万千瓦,达到315.98万千瓦。
넶0 2026-04-22 -
隆基首个欧洲储能项目并网!
近日,隆基在意大利成功完成首个欧洲储能一体化项目的并网投运。项目配置13.75MW/50.16MWh储能系统与35MWp光伏电站协同运行,标志着隆基在欧洲市场的布局迈出坚实一步。
넶0 2026-04-22 -
-
天顺智慧能源再添两座构网型储能电站
继2026年3月30日华中地区首座百兆瓦级构网型储能电站——110kV群喜储能电站一次性并网成功后,湖北荆门储能建设现场再传振奋人心的喜讯。
넶4 2026-04-22 -
昆工科技:以“储备一体”创新方案,破解储能安全与效益双重难题
在国家“双碳”目标纵深推进与人工智能算力需求呈指数级增长的双重驱动下,新型储能产业正迎来历史性发展机遇,但同时也面临着安全风险突出、商业模式单一、运营效益偏低等现实挑战。
넶4 2026-04-22 -
赛唯X3“储霸王”满载出征,启程赋能新材料
2026年4月21日,赛唯数字能源(以下简称“赛唯”)位于台州的制造基地内,一批为安徽某新材料项目(以下简称“项目”)量身定制的12台X3“储霸王”工商业储能系统正式装车发货,项目总体量10MWh。
넶4 2026-04-22 -
吉林白城首个绿电直连项目签约,绿电直供+储能配套+低碳园区
近日,吉林省白城市人民政府副市长李子罡一行到访中来股份,双方围绕新能源合作、风电开发、绿电直连及储能协同应用等议题磋商,并见证白城市首个“绿电直连”项目签约,为储能应用开辟“绿电+储能”协同新场景。会议由中来股份副总裁、应用BU总经理邱国辉主持。
넶5 2026-04-22 -
国内首个省级新型储能标委会成立,秘书处落户国创中心
近日,经广东省市场监督管理局批准,广东省新型储能标准化技术委员会(以下简称“标委会”)正式成立。该标委会为国内首个省级新型储能标准化技术委员会。
넶4 2026-04-22 -
储能电站首次进入REITs,2026年机构间REITs规模有望突破千亿元
日前,“财通资管-阿特斯持有型不动产资产支持专项计划(碳中和)”获得上海证券交易所批复,成为全市场首单以储能电站作为基础资产的机构间REITs产品。机构间REIT业务自2025年底开始提速,2026年延续快速发展态势。据Wind数据显示,2026年以来已有12单机构间REITs成功发行,发行金额124亿元。华泰证券资管预计,2026年内新发机构间REITs规模有望突破千亿,进入快节奏爆发式增长阶段。
넶6 2026-04-22