南都电源拟14.15亿元转让孙公司安徽华铂股权
近日,南都电源披露公告称,公司拟将公司从事铅回收的全资孙公司安徽华铂再生资源科技有限公司(以下简称“华铂再生资源”)100%股权转让给安徽省厚基联能运营管理合伙企业(有限合伙),根据评估报告,经双方协商,收购方收购公司持有的华铂再生资源100%股权作价为14.15亿元。

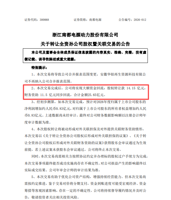
此外,因转让华铂再生资源,南都电源原11.5亿元内部借款转为对外财务资助。按约定,款项分期偿还:2026年底前付1亿,2027年间分四期付完10.5亿。未偿本金按年利率3.5%计息,按季付息。
本次交易完成后,南都电源将回笼股权转让款及财务资助款,合计 25.65 亿元。华铂再生资源将不再纳入公司合并报表范围。本次交易构成关联交易,但不构成重大资产重组。
南都电源表示,本次交易完成后,标志着公司从铅酸产品转为锂电产品的战略转型完成,也是公司全力聚焦AIDC锂电储能的战略性重大决策。股权转让完成后,可进一步优化公司资产与产品业务结构,提升公司经营性现金流和盈利能力。同时,公司将逐步回流25.65亿资金,可用于补充经营流动资金,抓住数据中心与算力AIDC储能的发展机遇,加大拓展国内外AIDC储能业务,提升国内外AIDC储能行业的市场占有率。
-
-
南都电源拟14.15亿元转让孙公司安徽华铂股权
近日,南都电源披露公告称,公司拟将公司从事铅回收的全资孙公司安徽华铂再生资源科技有限公司(以下简称“华铂再生资源”)100%股权转让给安徽省厚基联能运营管理合伙企业(有限合伙),根据评估报告,经双方协商,收购方收购公司持有的华铂再生资源100%股权作价为14.15亿元。
넶4 2026-03-13 -
收购+投资,北京科锐建设罗马尼亚99MW/198MWh储能项目
2026年3月13日,北京科锐集团股份有限公司(北京科锐 002350.SZ)披露《关于二级控股子公司收购Greenet Plant S.R.L.100%股权的议案》《关于投资建设罗马尼亚瓦尔恰99MW/198MWh储能项目的议案》,以收购为前提,投资建设罗马尼亚瓦尔恰99MW/198MWh储能项目,其中收购约495万欧元,项目总投资不超过4,281.37万欧元。
넶3 2026-03-13 -
天能固态电池携手多家合作伙伴,推动未来能源广泛应用
3月12日,天能与多家企业达成战略合作。各方将以固态电池为技术底座,围绕无人机、机器人等新兴应用场景,开展从产品应用到数据闭环的深度合作,共同推动固态电池从实验室走向真实场景,从技术验证走向产业化落地。
넶4 2026-03-13 -
金储嘉源达坂城储能项目建设正酣 锚定并网目标冲刺攻坚
春日的达坂城,项目建设热潮涌动。金储嘉源达坂城一期储能项目施工现场,30余名工人各司其职、干劲十足,正紧锣密鼓开展接地网搭建、电缆沟回填等作业,机器轰鸣声、人工劳作声交织成一曲火热的建设奋进曲,项目建设正以“满格电”状态全速推进。
넶4 2026-03-13 -
139.62亿大单!中国电建签订阿联酋2.1GW+7.75GWh光储项目EPC合同
3月12日,中国电建发布公告称,公司阿布扎比分公司与下属子公司中国电建集团华东勘测设计研究院有限公司组成联营体,与阿布扎比未来能源公司签订了阿联酋阿布扎比RTC2.1GW+7.75GWh光储项目EPC合同,合同金额折合人民币约为139.62亿元。
넶7 2026-03-13 -
年产100MW!毅富能源高功率密度液流电池电堆自动化产线正式投产
3月12日,毅富能源科技(广东)有限公司高功率密度液流电池电堆自动化产线投产仪式在珠海市香洲区南屏科技工业园举行。
넶6 2026-03-12 -
全国人大代表、骆驼股份董事长刘长来:重点关注铅蓄电池行业健康有序发展
“今年我重点聚焦铅蓄电池行业运输安全。为推动我国铅蓄电池行业实现健康有序发展,规范新、旧铅蓄电池运输条件,我认为应加快制定《铅蓄电池运输安全技术条件》国家标准。”2月28日,全国人大代表、骆驼集团股份有限公司(简称“骆驼股份”)董事长刘长来在接受《证券日报》记者专访时表示。
넶9 2026-03-12 -
MOVA全球首发下一代家庭能源解决方案
在中国家电及电子消费博览会(简称 AWE)上,MOVA 正式公布全生态体系,在 M ∞ VA Universe 全新生态体系下,全球首发下一代家庭能源解决方案—— MOVA LumeGret A2000 与 MOVA LumeGret A4000 两款阳台储能产品。MOVA 首创超大 4000Wh 基准容量,覆盖全天需求,并支持实时能耗监测与智能电力管理。MOVA LumeGret A4000 可实现 20 年长效服役,10000 次电芯循环,是普通产品的 2-3 倍。
넶20 2026-03-12 -