磷酸铁锂+钛酸锂!四川广安150MW/225MWh混合储能电站EPC招标
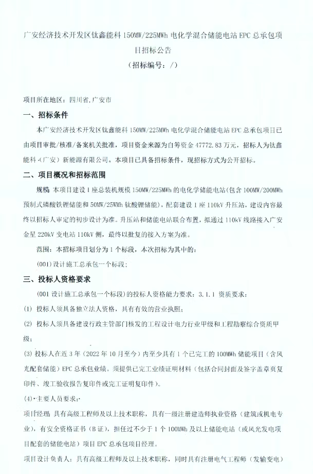
12月2日,广安经济技术开发区钛鑫能科150MW/225MWh电化学混合储能电站EPC总承包项目招标公告。
项目招标人为钛鑫能科(广安)新能源有限公司。项目位于四川省广安市,本项目建设1座总装机规模150MW/225MWh的电化学储能电站(包含100MW/200MWh预制式磷酸铁锂储能和50MW/25WMh钛酸锂储能),配套建设1座 110kV升压站。升压站和储能电站联合布置,拟通过110kV线路接入广安金星 220kv 变电站110kV侧,最终以批复的接入方案为准。
项目资金来源为自筹资金47772.83万元,折合单价2.123元/Wh。
要求投标人在近3年(2022年10月至今)内至少具有1个已完工的100MWh 储能项目(含风光配套储能)EPC总承包业绩。


-
两次刷新全国省级电网纪录!山东新型储能消纳绿电达36.57亿千瓦时
4月2日,山东省政府新闻办举行的新闻发布会,2025年,山东新型储能新增装机403万千瓦,同比增长56.1%,储能在运规模达到1120.1万千瓦,连续三年位居全国前列。到2026年底,全省新型储能在运规模将达到1400万千瓦。
넶0 2026-04-02 -
中汽新能签约10GWh订单
4月1日,中汽新能在北京发布中能・芯枢 AI 智能平台、新一代大容量储能集装箱系统,推出全栈安全储能体系,以 AI 预警 + 本征安全双擎驱动,构建储能全链路安全防护屏障。同时与江苏威腾、运达智储、中天储能及TB Energy等多家海外客户签订战略合作协议,达成实质性合作共识,总签约订单量超10GWh。
넶3 2026-04-02 -
台达发布会:集装箱式SST直流移动智算中心
3月28日,集装箱式SST(固态变压器)直流移动智算中心在台达吴江制造基地正式发布。该移动智算中心以龙芯中科3C6000国产CPU为核心算力底座,由龙芯中科联合台达、汉腾科技共同打造,采用800伏直流供电架构,全链路能源转换效率超过98.5%,具备“即插即用”的高敏捷性,可在24小时内完成部署并投入使用,突破了传统算力基建在地域与周期上的限制,能够快速响应应急保障、偏远地区作业、重大活动保障等场景的算力需求,开启AI算力移动部署新范式。
넶7 2026-04-02 -
云南虚拟电厂为新型电力系统注入新动能
作为全国绿色能源大省,云南省深入贯彻“四个革命、一个合作”能源安全新战略,省能源局牵头统筹、精准施策,推动虚拟电厂建设实现跨越式发展,成为激活源网荷储协同潜力、助力“双碳”目标实现的重要抓手,为新型电力系统建设注入强劲新动能。
넶5 2026-04-02 -
-
-
技术鹏辉,定义可靠!风鹏大电芯587Ah&AIDC专用电芯瀚海85Ah重磅亮相
4月1日,鹏辉能源以“硬核内芯,定义可靠”为主题,携新一代全场景储能解决方案登场ESIE 2026。展会现场,新一代风鹏大电芯587Ah领衔,AIDC储能专用电芯瀚海系列、新一代6.25MWh储能系统解决方案重磅亮相。户储方面,低温户储电池POLAR系列与第三代大圆柱电池HOME系列等前沿产品也融合呈现,鹏辉能源全面诠释了“硬核内芯,定义可靠”的技术底色。
넶6 2026-04-02 -
调频需求加速释放,坎德拉新能源发布“飞轮+”综合能源解决方案,两款新品亮相
2026年4月1日,坎德拉新能源在北京·首都国际会展中心举办“飞轮+”综合能源解决方案发布会,正式发布两款面向调频场景的新一代飞轮储能产品。
넶4 2026-04-02 -
天合储能携手科华数能发布AIDC全域融合解决方案,重塑算力时代能源新格局
4月1日,在北京,天合储能联合科华数能隆重举办AIDC全域融合解决方案专场发布会。天合储能总裁杨豹、全球产品管理与解决方案总监邓伟,与科华数能总裁崔剑、副总裁李元元等双方核心领导共同出席发布仪式,携手开启AI算力基础设施能源体系升级全新篇章。
넶4 2026-04-02 -
南源储能与八大行业领军企业签署战略合作协议
4月1日,南源储能在北京分别与比亚迪储能、新源储能、国能日新、派能科技、汇川技术、和储、海辰储能、赣锋锂电正式签署战略合作协议。本次系列签约覆盖储能全产业链核心环节,以开放协同、优势互补为原则,共筑新型储能产业高质量发展生态。
넶4 2026-04-02